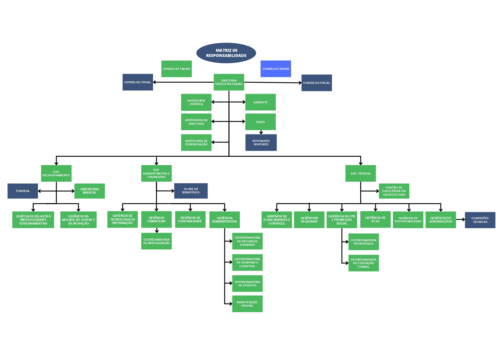
PRESIDENTE
1º VICE-PRESIDENTE SECRETÁRIO
2º VICE-PRESIDENTE SECRETÁRIO
1º VICE-PRESIDENTE DE FINANÇAS
2º VICE-PRESIDENTE DE FINANÇAS
VICE-PRESIDENTES
ASSESSORIA DA DIRETORIA
MEMBROS EFETIVOS DO CONSELHO FISCAL
SUPLENTES DO CONSELHO FISCAL
SUPLENTES DA DIRETORIA
PRESIDENTE
TITULAR DO CONSELHO ADMINISTRATIVO
SUPLENTE DO CONSELHO ADMINISTRATIVO
SUPLENTE DO CONSELHO FISCAL
PRESIDENTE
1º VICE-PRESIDENTE SECRETÁRIO
1º VICE-PRESIDENTE DE FINANÇAS
ASSESSORIA DE COMUNICAÇÃO
SUPERINTENDÊNCIA SENAR MINAS
SUPERINTENDÊNCIA DE ADMINISTRAÇÃO E FINANÇAS
ASSESSORIA SINDICAL - ASIND
GERÊNCIA DO AGRONEGÓCIO – GDA
GERÊNCIA DE SUSTENTABILIDADE – GDS
GERÊNCIA DE ADMINISTRAÇÃO E FINANÇAS - GAF
GERÊNCIA DE ASSISTÊNCIA TÉCNICA E GERENCIAL - GATG
COORDENADORIA DE RECURSOS HUMANOS - CRH
GERÊNCIA DE TECNOLOGIA DA INFORMAÇÃO - GTI
GERÊNCIA FORMAÇÃO PROFISSIONAL E PROMOÇÃO SOCIAL
COORDENADORIA PEDAGÓGICA - CPED
CHEFIA DE GABINETE
ASSESSORIA DA DIRETORIA
SUPERINTENDÊNCIA DE RELACIONAMENTO
GERÊNCIA EXECUTIVA TÉCNICA - INAES
DIRETORIA ESCOLAR
GERÊNCIA DE RELACIONAMENTO
COORDENADORIA DE ARRECADAÇÃO
ASSESSORIA JURÍDICA
GERÊNCIA DE CONTABILIDADE
GERÊNCIA DA MULHER, DO JOVEM E DE INOVAÇÃO
COORDENADORIA DE EDUCAÇÃO FORMAL
GERÊNCIA DE PROJETOS INAES
COORDENADORIA DE COMPRAS E LOGÍSTICA
COORDENADORIA DE EVENTOS
O que é o Sistema de Gestão da Qualidade (SGQ)?
É o conjunto de diretrizes e princípios relacionados à qualidade, aplicados no dia a dia das organizações, com a finalidade de padronizar os processos, melhorá-los continuamente, fazendo a gestão de riscos e as oportunidades.
Fornece confiança à organização e a seus clientes de que ela é capaz de oferecer produtos/ serviços que atendam aos critérios de qualidade de forma consistente.
Histórico do SGQ – Senar Minas

Política da Qualidade A política da qualidade está focada em quatro eixos: |